
合成生物学为食品科学带来新机遇,食品级底盘细胞成为安全、高效、可持续食品制造的核心平台。文章综述其选择与构建策略、基因组合成及功能模块化设计,并分析其在功能性食品因子精准合成及“细胞工厂食品”中的应用案例。重点讨论食品安全问题与解决方案,包括基因、代谢和系统层面的安全控制,法规标准及可追溯体系建设,以及多组学在底盘设计和安全评价中的应用。同时提出从实验室到产业化的可行转化路径。最后,展望AI在底盘设计优化、食品安全预测、全球监管协调和伦理治理中的潜力,强调其将成为推动未来食品产业变革的重要引擎。旨在为食品级底盘细胞研究与应用提供系统参考和前瞻指导。
1 食品级底盘细胞的创制策略与关键技术
1.1 常用食品级底盘的特性比较与适用场景
食品级底盘细胞是合成生物学应用于食品制造的基础平台。其核心创制理念是在保留宿主天然生命力和基本代谢功能的同时,赋予或增强特定的功能性,并尽可能减少非必要基因的存在以降低潜在风险。根据目标应用的需求,底盘细胞的选择需遵循以下关键要素:1)安全性原则;2)目标相关性;3)工业适用性。
天然菌种虽具备基础特性,但为了满足食品级应用的严格要求(如消除特定背景代谢,防止有毒物质产生),通常需要通过一系列基于合成生物学原理的设计改造来实现其工程化升级。

1.2 底盘细胞构建:从基础改造到系统优化
食品级底盘细胞的创制是合成生物学赋能现代食品制造的核心环节,其过程依赖于多种先进策略和技术路径。首先,在基因层面进行精准的基础性改造至关重要。利用CRISPR/Cas9、TALEN等高精度基因编辑工具,可以高效敲除或修饰底盘细胞内与食品安全风险相关的潜在有害基因,确保其遗传背景的安全基础。这些基因操作本身通常依赖于“二代测序”和类似酵母基因组合成计划(Sc2.0 Project)的技术理念来保证插入片段的完整性和可控性,从而在源头上规避风险。
外源基因的合成与精确整合,是赋予底盘细胞特定功能的关键步骤。这要求在严格的安全框架下设计并合成从头编码的新基因或操纵子,并通过底盘工程将其导入目标细胞(如酵母)。其主要方法是将复杂的天然代谢途径拆解后,在宿主细胞中重新组装,以实现特定底物利用效率和产物精准合成能力的提升。这类操作同样受益于高保真基因合成、自动化密码子扩展或先进DNA聚合酶等关键技术,确保合成序列的准确性。
为了进一步提升底盘细胞的性能并减少对宿主自身代谢的干扰,需要采用更深层次的系统性改造策略。这超越了简单的基因编辑和插入,涉及基于基因组尺度模型或大数据驱动,如机器学习的大规模理性设计,并可能结合蛋白质工程手段进行定向改良。这些“合成生物学方法增强”通常是在前面提到的基础改造后,对底盘细胞进行全面性能优化的重要途径。
同时,构建过程必须同步并持续地考虑安全性评估策略。这不仅是导入基因后的简单验证,而是贯穿始终的多维度保障体系。首先进行遗传安全评估:确保所有外源DNA完全无残留或污染物,并且插入的所有基因仅表达预期功能。其次进行代谢途径风险评估:需要证明新引入的功能模块不会产生任何有毒物质,并且宿主细胞原有的潜在干扰因素(如未改造的有害途径)被有效排除或控制,以保障最终产品的安全可食用性。
综上,底盘细胞的有效创制是一个多步骤、多技术融合的过程。它从基础基因编辑开始,在精准合成与整合外源功能的过程中不断优化,并利用高保真合成等关键技术支撑来保证操作的安全性和准确性,最终只有通过系统性改造和持续性的安全性评估,才能实现安全、高效食品制造的目标。
2 基因组合成与基因组工程策略在食品级底盘细胞构建中的核心作用
合成生物学的核心驱动力在于对生物系统进行程序化设计与改造,以实现特定的生物学功能。对于食品应用而言,选择合适的天然底盘(如乳酸菌、酵母等)并进行基础性基因编辑是起点,然而,往往难以完全满足现代食品工业在功能性成分高效合成、代谢流精确调控以及遗传稳定性保障等方面的严苛需求。这些固有的生物限制,构成了使用传统食品级底盘实现规模化精准制造的主要障碍。
为了突破上述瓶颈并赋予底盘细胞超越自然的强大能力,基因组合成与基因组工程作为合成生物学的核心技术手段,这不仅提供了构建全新遗传功能的途径,而且允许在序列层面进行精确、标准化的设计和改造,对于实现食品制造过程的安全可控至关重要。
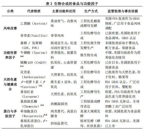
3 食品级菌株在现代食品与功能因子合成中的应用
近年来,合成生物学在食品科学领域的应用逐渐从实验室探索走向产业化实践,尤其在风味分子、功能性营养成分、天然色素以及蛋白与多肽类食品因子的生物制造中展现出显著潜力。

4 食品安全的核心问题与解决策略
食品级底盘细胞工程化改造需要遵循严格的食品安全管理原则。在基因水平安全方面,根据美国食品和药品管理局对食品添加剂的监管要求(21 CFR Part 101-106),合成生物底盘需去除抗生素标记基因且不能引入外源性遗传物质。中国《食品安全国家标准 食品营养强化剂使用标准》明确规定,食品级大肠杆菌应确保无抗性质粒污染(残留量<5%)。
在代谢水平安全控制中,需特别关注副产物毒性问题。根据美国农业部食品安全检验局的检测标准(AMM-203.5),用于生产发酵乳制品的底盘应确保游离型和结合型乳酸残留总量低于1%。欧盟食品安全局则规定乙醇浓度不得超过总溶剂含量的万分之一。
系统水平安全策略强调遵守食品法规标准和国际监管框架。根据FDA对合成生物学产品的管理指南(Federal Register 2020),所有商业化生物反应器必须通过GRAS认定或获得“食品接触用新材料批准”。中国则在《食品安全国家标准 发酵酒及其类似饮品》中要求提供微生物改造的完整风险评估资料。
为实现全程可追溯与可控,建议采用区块链技术嵌入生物制造流程,并参照《食品安全管理体系标准》进行系统设计。同时利用数字孪生技术构建风险预警模型,使底盘工程的安全评估效率得到有效提升。
5 合成生物学成果向现代食品产业升级转型的路径探索
合成生物学作为生命科学前沿领域,为解决传统食品工业面临的效率低、资源浪费、环境污染,以及满足消费者对个性化、健康化、智能化等新型食品需求提供了前所未有的机遇。然而,“从1到N”的实验室研究突破与最终实现规模化、商业化生产之间存在着复杂的转化路径和技术挑战。以下探讨合成生物学驱动食品产业升级的关键步骤和考量因素。
5.1 工艺放大:跨越实验室规模的技术瓶颈
将实验室级别的生物催化或细胞工厂生产体系转化为满足工业化、商业化需求的生产流程,最关键的一步是工艺放大。在这一过程中,不仅反应体积会从微升级增至吨级以上,整个发酵、纯化及下游加工过程都需要重新设计和优化。其核心挑战在于:1)生物系统稳定性提升;2)过程参数精细调控;3)杂质控制与消除。
综上,需要建立完善的放大模型和设计平台,利用实验室数据预测并指导大规模反应器的设计。同时进行系统的工艺开发与验证工作,通过多批次、连续发酵等方式实现生产过程的标准化和放大。结合合成生物学工具(如基因编辑),对底盘进行改造以提高其在特定工业条件下(高通量传质等)对目标产物的适应性和生产力。通过这些手段最终实现工艺放大这一过程。
5.2 实现食品产业化的三重平衡
虽然生物技术为食品工业带来了革新潜力,但是要成功实现产业化应用,并最终获得市场认可,必须达成安全、成本和消费者接受度这3个核心要素的动态平衡。这是评价合成生物学成果产业转化价值的三重关键标准。
安全性是指合成生物学生产的食品或成分需要满足国家及国际关于食品安全的所有法规要求;需要进行严格的风险分析(HACCP),确保生产过程中不会引入新的有害物质,并且最终产物的纯度、残留物含量(如宿主蛋白、杂质DNA等)符合监管标准;对底盘本身及其代谢途径进行安全性评估至关重要。例如,使用酿酒酵母作为底盘时,需要证明其非致病性及在食品应用中的安全历史。
另外,产业化的核心驱动力之一是经济可行性,即成本控制。相比传统方法或天然提取物,生物合成路线通常面临更高的初始投资和操作复杂度。实现规模化经济是降低成本的关键路径,需要优化生产流程,降低单位能耗。因此,持续进行工艺创新与改进,例如提高发酵转化率,开发更高效的纯化方法,使用可再生或廉价原料等策略,是产业化是否能够实现的关键。
最后,消费者接受度也是能否实现产业化的重要因素。虽然技术上可行且安全合规,但是消费者对“合成生物”“基因编辑”等概念的理解和信任程度是产业化成功的重要障碍。因此,需要通过有效的风险沟通和科普教育来消除公众疑虑。强调产品的天然属性、健康益处或环保优势有助于提升消费者的接受度。合成生物学成果的产业化是一个复杂的过程,需要克服从实验室到工厂的技术放大难题,并在整个过程中始终以安全为底线,成本为门槛,消费者接受度为导向。
6 食品级底盘细胞的合成生物学革新与挑战
合成生物学驱动的食品级底盘细胞创制,正重塑食品科学的发展格局。该范式以“安全—高效—可持续”为核心目标,构建跨学科融合的技术体系,实现对生物系统的深度改造。通过基因组合成、代谢通路优化和系统化安全控制,逐步建立起“设计—建造—测试”的闭环,实现食品因子的高效合成和精准调控。多组学与系统生物学方法为食品安全评估提供坚实支撑。基于转录组、蛋白组和代谢组的多维数据整合,可在单细胞层面实现更精细的风险监控。
人工智能(AI)正加速赋能底盘细胞工程。智能算法能够预测基因修饰对代谢网络的影响,设计更优的合成路径,并模拟细胞在不同环境下的动态响应。这不仅提升研发效率,降低生产成本,还推动形成“风险评估—预测—控制”的智能闭环,强化对生物安全、代谢副产物和免疫原性的主动管理。未来,AI与多组学的深度结合有望推动“数字孪生细胞”与“虚拟发酵工厂”的实现,使食品级底盘细胞设计更加精准可控。
随着这一技术范式的推进,全球正在建设适配的新型监管框架,并强化与公众和产业的沟通。要释放合成生物学与AI融合的潜力,必须突破底层技术瓶颈,完善配套标准和伦理规范,建立跨学科的知识体系与创新管理机制。在技术创新与风险防控之间找到平衡,将是未来食品智能制造可持续发展的关键。
原文链接:https://kns.cnki.net/kcms2/article/abstract?v=OfZxIIxxsvCUpi345CRE3jcq_CJHWF_YEXrqtKc4MEJzypuj67Xe2zWGDIqbzQULAQL0mVeZRAjF6GdQfvYqCpN3h-XQulUaojpCayq884rrb6_91yNSv2ab4jwFo5jL61zrBDc4WUIrLA9CCOdKa_0vwrS-0HF2_NF84UxAf3WQzRBnP03wlQ==&uniplatform=NZKPT&language=CHS


